Courses
Personal Projects
Back to Class
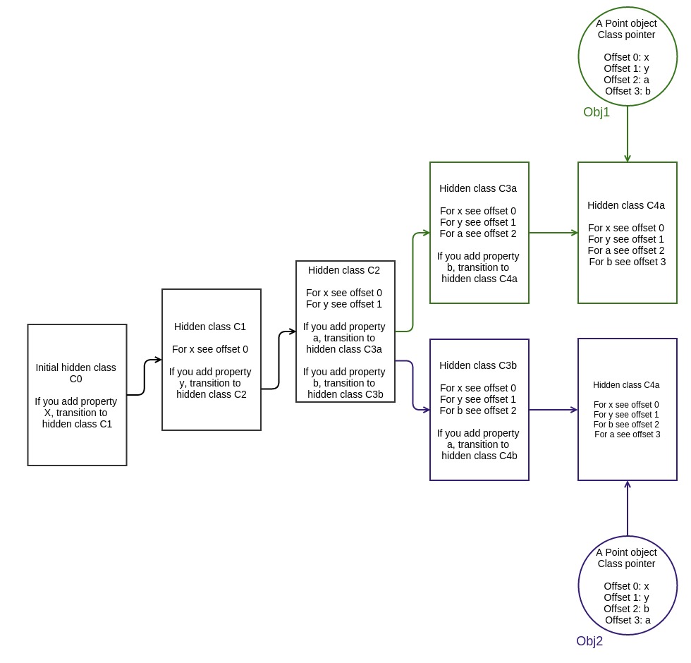
Hidden Classes
16 / 24